近红外光谱仪肉制品饲料解决方案
由图1可以看出,光谱一致性较好,成品饲料有良好的光谱吸收,并在近红外谱图中含有大量与成品饲料指标的相关有效信息。因此,使用Unity近红外光谱技术检测成品饲料和原料的方案是完全可行的。
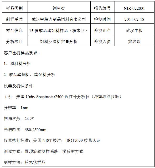
NIR使用方案
1. 根据检测需求,为您制定两个检测模型包,包含饲料原料模型包和成品饲料模型包,初步建立统计模型如下列表。
★饲料原料模型包
2. 建模样品的准备
1)每个模型需要选择一定个数的样品,来建立一个初步的模型。
根据客户样品的类型和不同状况,初步建模的数量不定。一个好的模型,样品量越大越好,选择样品的个数可在后期边使用边添加,模型准确度也会越来越高。
2)建模时与后期使用时,样品状态前后要一致性。
样品状态也可以看做样品的背景信息,前后样品的背景不一致,会导致预测误差偏大。
3)样品的湿化学方法所得一级数据准确性好。
近红外仪器预测结果是统计学回归理论基础上得出的,一级数据的不准确必然使得回归模型不准确,进而导致预测结果不准确。
4)建模样品各指标的梯度广。
建模时样品指标的梯度是根据客户在使用中指标范围来定的,比如指标蛋白质范围在16%-20%,那么模型中蛋白质的范围要大于16%-20%,才能有效的保证了预测范围永远在模型之内。
5)指标值范围内的样品个数要均匀。
在正态分布图里,指标的范围之内,样品个数尽量是均匀分布的,这样对模型预测准确度也会提高。
3.技术服务承诺
终身免费技术咨询和模型维护工作。
